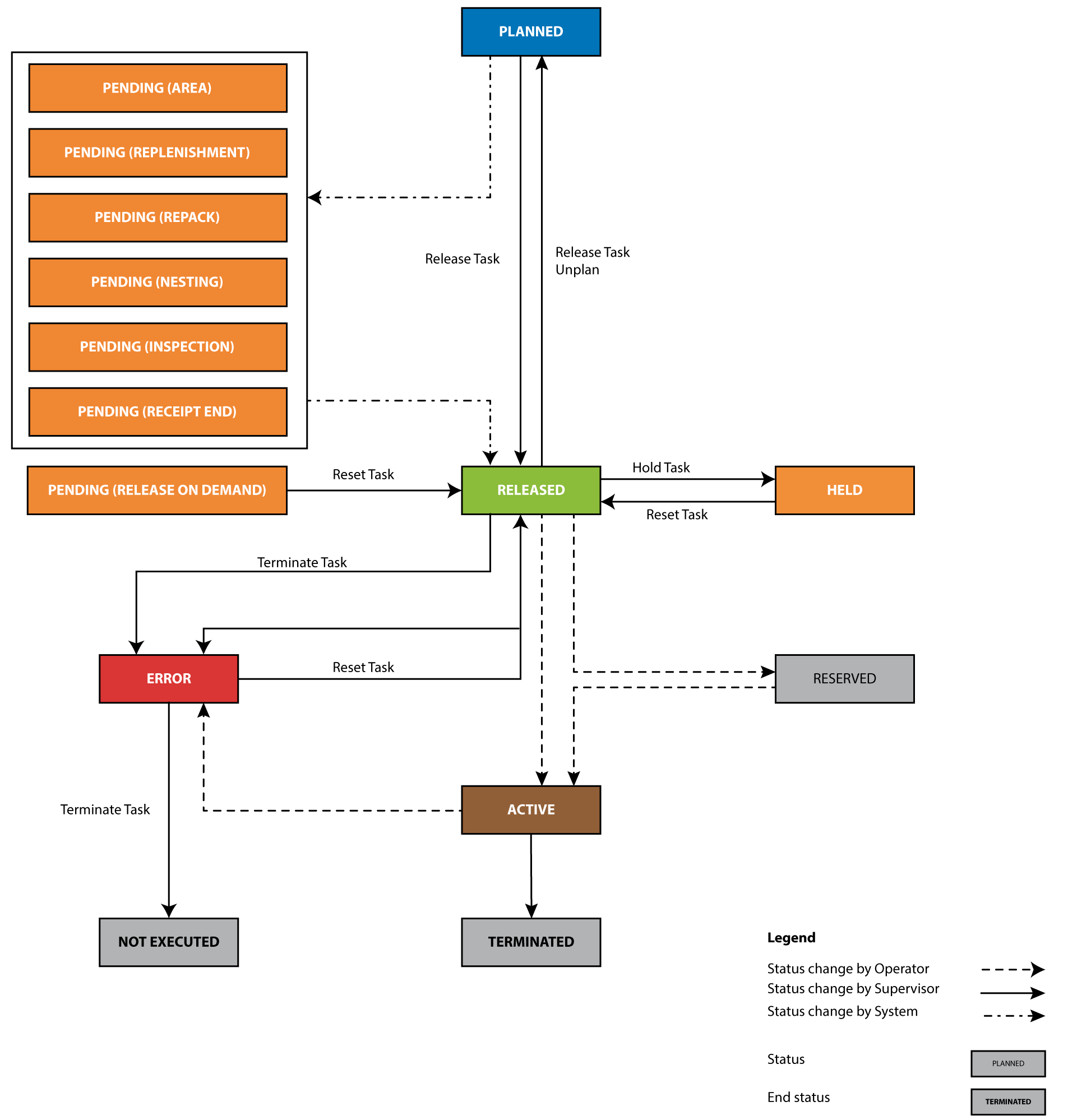
Overview task statuses
The main task statuses are:
| Status | Color | Explanation |
|---|---|---|
| PLANNED | blue | The order has been allocated and tasks have been generated by the WMS system. These tasks, however, have not yet been released for execution in the warehouse. |
| RELEASED | green | The tasks have been released for execution in the warehouse. |
| ACTIVE | brown | The task that is currently being executed. |
| PENDING | orange | The WMS system keeps the task pending because of the physical limitations on the next target location (for example – staging location full), or because of an inspection task that must be carried out first or because of a receipt that is not yet ended. |
| HELD | orange | The warehouse supervisor can prevent previously released tasks from being executed by putting them on HOLD. |
| ERROR | red |
The task can no longer be executed because the corresponding inventory has changed. This can have various causes:
|
